Complaints Policy
Introduction
This policy sets out how complaints will be handled by Ashfield MakerSpace (AMS).
Complaints may be made by anyone by emailing info@makerspaceashfield.org.uk. If the complainant prefers, they can directly email one or more of the Committee members using their direct email addresses.
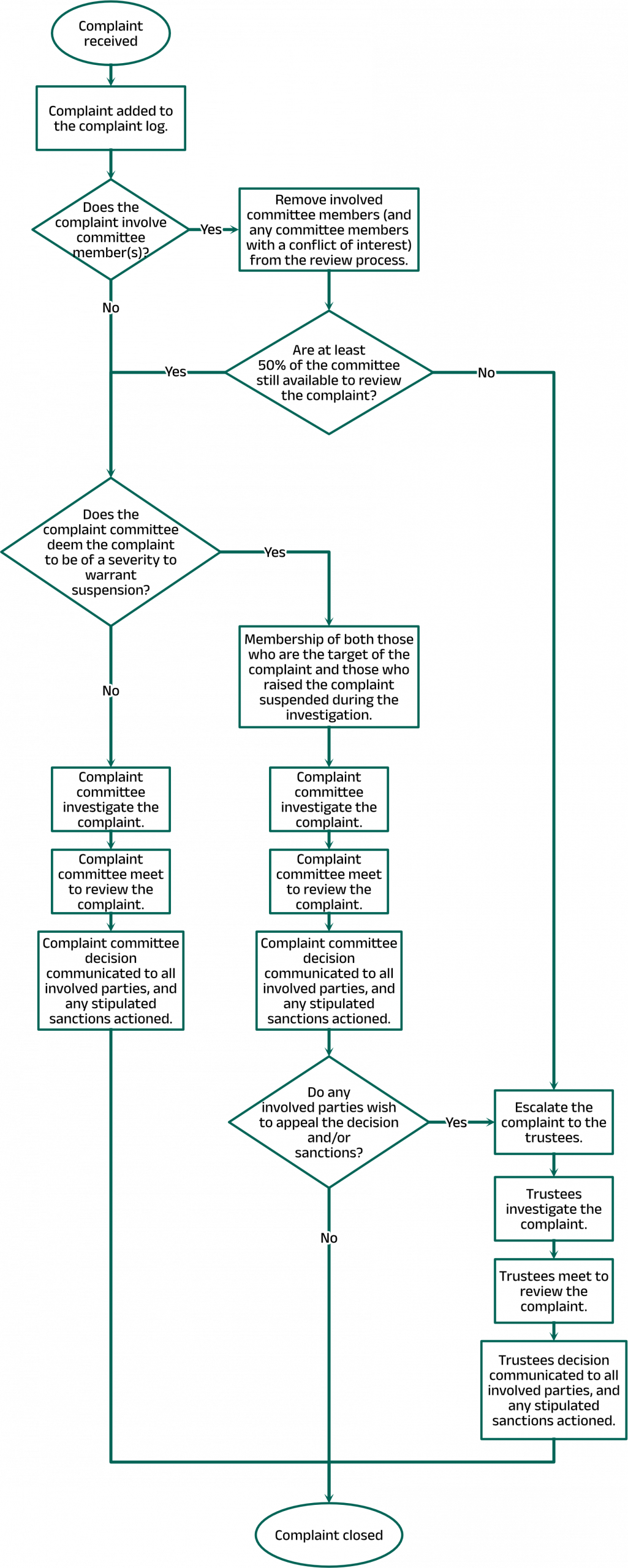
The complaint will follow the process outlined in the flow chart below. The time taken to investigate a complaint and reach a decision will depend upon the complexity and severity of the complaint.
Serious allegations (e.g. abusive, threatening, sexual, violent, etc behaviour) will result in the temporary suspension of the membership of all persons involved, including the person who raised the allegation. This is so that a completely impartial investigation can be undertaken to ensure that everyone is protected.
Where appropriate, serious allegations with evidence will be escalated to the Police.
Complaints process
Once a complaint has been raised it is added to the complaint log.
Any committee members who are:
- The source of the complaint
- The target of the complaint
- Closely associated with a source or target of the complaint
will be removed from the review process.
If this results in fewer than 50% of the committee members being available to review the complaint, then the complaint will be escalated to the trustees for resolution.
If the complaint is of a credible and serious nature, then the MSA membership of both the source(s) and target(s) of the complaint will be suspended during the investigation.
The remaining committee will then investigate the complaint. This may include interviews with or statements from those involved and any available witnesses, review of access records, review of CCTV, and any other means deemed appropriate.
Once the committee have all the information it will be jointly reviewed by the committee and restorative actions decided upon and ratified by the group.
Restorative actions may include:
- No action required
- Provision of advice/guidance to the source(s) and/or target(s)
- Issuing of a formal warning to the source(s) and/or target(s)
- Temporary revocation of access to specified area and/or equipment till inductions are repeated
- Temporary suspension of membership for a specified period of time
- Permanent cancellation of AMS membership
If the complaint was not of a serious enough nature to warrant suspension of memberships during the investigation, then the decision of the committee is final.
If the complaint did result in suspension of memberships during investigation, then both the source(s) and target(s) can appeal the decision of the committee to the trustees.
When a complaint is escalated to the trustees they will be passed all the material collected during the committee’s investigation, as well as the stated reasons for the escalation. The trustees will review the existing evidence and determine if they wish to collect any additional information (interviews, statements, etc.).
Once the trustees have all the information it will be jointly reviewed by the committee and restorative actions decided upon and ratified by the group.
There is no right to appeal the decision of the trustees.

